



课程背景:
项目管理在互联网时代绝不仅仅是一个项目的管理工具,而已经演变为组织管理的新形式。在高速发展、市场更加不确定的商业环境中,项目管理是公司管理当局应对的有效方法。在谷歌、脸书等智慧创造型企业,项目管理已经演变为日常化,创意者随兴趣的自由组合,以最大程度的发挥人的主观能动性。项目管理在互联网乃至物联网ABC时代被赋予了全新的意义。本课程专为互联网企业设计。宽广的技能领域涵盖,新颖的全情景教学,超高的人气反馈。讲师以其深厚的互联网企业管理经验和项目管理经验生动演绎互联网项目管理中的真实场景。
本课程打破以往培训课程的教学方法,将学员直接投进一个互联网案例的情境中,从情境中提炼知识点,学员即在模拟中看到自己的行为模式,又从老师的提炼中体会到方法与实际工作的灵活结合。学员没有理论框架的束缚,从实际情境中体会工作方法,又从具体方法上升到理论高度,把理论和实践牢牢的联系在一起。
课程特色:
老师20多年互联网行业就职经历,一半以上时间都在和项目打交道,从带项目-带项目群-培养项目经理-制定公司级项目管理方法,在项目管理领域有很深的研究和体会。现在做为企业高管,已经让项目管理的方法论突破了项目范围,应用到企业管理的方方面面。本课程为教练式教学,讲师结合在企业多年的实战与讲授经验,模拟一个互联网项目从立项到实施的全过程,分解成56个情境片段,将学员带入情境,让学员呈现平时工作中的行为模式,然后带入知识点,让学员看到自己的差距和问题,从而触动其改变。课程突破了PMBOK(项目管理知识体系)的理论框架范围,融入企业管理、心理学、组织行为学等多学科内容,结合讲师多年IT企业的管理经验和项目管理经验,让学员体会到理论在实际项目中的的灵活应用。
1.项目管理培训+复盘+经验萃取+辅导方案设计要点
根据上述信息,方案供设计4个部分,立足于建立共同语言及一致方法的入门基础,设计为2+2+2+n天,是一个开放的方案。
a)第一部分要点是思维方法及工具使用,计划为2天时间。详见课程大纲。
b)第二部分要点是项目复盘+非职权影响力建设,设计为2天,详见大纲。
c)第三部分为企业项目管理要点及方法提炼。此部分需老师与企业项目管理骨干组成的课题小组共创。萃取出企业自己的项目管理方法,以形成一套模板及流程。计划2~3天;第四部分是开放式的跟进辅导。
【一阶段:项目管理思维及工具演练】:
1.内容概述 (2天时间设计5个章节):
a)理解项目思维、建立正确角色认知:本节目的是突破学员过去被动完成任务的项目管理认知,树立目标驱动的项目价值观,并通过项目经理职责摆正学员项目中的角色担当;
b)需求及目标管理:通过干系人管理矩阵、三段式对话模型、电梯测试法等,帮助学员在项目启动阶段建立与团队及干系人建立目标共识;
c)跨专业协作与过程控制:通过WBS、进度网络图两个工具的演练,帮学员建立通过协作将项目有效落实的方法。
d)推动信息透明与解决问题:信息透明可以解决很多管理问题是现代企业管理的一个新发现。参与式解决问题也是建立相关人的担当、推动协作的一个目标导向的解决问题新方法。
e)项目收尾与课程收尾:本节复习2天课程内容,解决问题,布置课后作业。
2.课程特色
1.以推动横向跨部门协作为基础(这是大部分企业项目痛点);
2.学习将项目绩效目标结构化落地的方法(绩效实现是项目核心);
3.用学员的真实案例为演练场景,即时领会掌握(角色扮演、场景演练);
3.学员对象:
学员应企业里有3年以上工作经验,有一定的项目管理经历;
包括项目经理、中基层管理者,项目骨干成员;
课堂上学习到的思维和工具分类:

【课程大纲】:
第一节 理解项目管理思维、建立正确角色认知(2hr)
1. 理解项目的目标驱动特性及生命周期模型
1.1 小组研讨及分享:项目中的常见典型问题呈现
1.2 理解项目型工作的目标导向特征
区分运营型工作和项目型工作,避免盲目量化;
从项目型工作的3个特征理解项目的企业价值;
小组讨论:预选的课题是否要立项?
1.3 理解项目生命周期模型与价值实现路径
用一场婚礼理解经典的项目生命周期理论
案例学习生命周期模型进阶:敏捷型/用户参与型/领域转换型
目标与过程管理游戏:面条塔
2. 确立正确角色认知--项目经理的职责
a) 对项目全过程进行组织和管理,按预期交付项目的成果;
案例解读:夭折的费用管理项目
b) 管理项目需求,获得干系人对交付成果及过程的满意评价;
案例解读:一个竞标项目中的需求管理
c) 管理项目团队,使高效而愉快的工作
组织中常见的项目团队运作形态
第二节 项目的需求及目标管理(4hr)
1. 与需求方沟通建立目标共识
1.1 观念认知:项目的成功是干系人协作的结果
1.2 游戏体验:项目指标≠项目目标(课堂游戏:登山遇险)
1.3 案例分析:来自老板的模糊目标
1.4 方法工具:干系人分析法
1.5 实操演练:与关键干系人(上司)沟通达成一致的三段式沟通模型
2. 与团队沟通建立一致目标
2.1 案例分析:质量部发起的没人支持的项目
2.2 方法工具:干系人管理矩阵/电梯测试法
2.3 实操演练:用干系人管理矩阵平衡干系人关系
2.4 实操演练:用电梯测试法建立团队共同目标
2.5 文档应用:立项文件与项目启动会
第三节 跨专业协作与过程控制(3hr)
1. 用结构化工具建立项目全局观
1.1 观念认知:区分结构化思维和线性思维
1.2 方法工具:用案例理解WBS的2种结构
1.3 关键概念:可交付成果是项目“落实”的 关键
1.4 实操演练:小组项目的渐进式WBS演练
2. 用进度网络图管理进度及协作
2.1 案例解析:不可能的任务
2.2 方法工具:进度网络图的3种逻辑
2.3 关键概念:关键路径的要点与应用
2.4 实操演练:小组项目的进度网络图的场景练习
第四节 推动信息透明与解决问题(2hr)
1. 信息透明可以解决很多管理问题
1.1 游戏体验:信息透明与目标达成(七巧板)
1.2 方法工具:项目常见会议的管理要点
1.3 文档应用:阶段状态报告与沟通计划表
2. 参与式解决问题的P-P-T法
2.1 案例分析:员工常以各种理由推脱,导致交付问题
2.2 方法工具:Purpose-People-Target
实操演练:解决第一天早上的问题
第五节 项目收尾、课程收尾(1hr)
1. 项目收尾的交付与总结
1.1 文档应用:项目总结报告
1.2 项目的总结与复盘
2. 课程收尾
2.1 课程要点回顾
2.2 讨论分享:根据学习体会自主解决第一天问题
2.3 布置课后作业
【二阶段:复盘+非职权影响力】:2天
本阶段为上一节学习内容应用检查及拓展。建议一阶段课后一个月在开展。目的是给学员以应用时间,发现问题后总结修订。
2天时间设计2个模块:
a) 项目复盘:发现真实问题,分享工具应用;
b) 非职权影响力:为工具的应用提供一个柔性的支持;
【课程结构】:
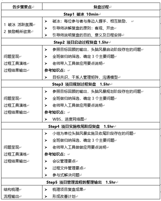
模块一:项目复盘
1. 前期准备
与项目负责人沟通,项目的关键指标达成情况
项目的里程碑/任务模块及其对应的人员、人员分组情况
过程中最满意和最不满意的点、他本人及主要的利益相关人对项目的评价
复盘流程及需要他参与的环节:澄清初心、指标的计划与实际,请他全程参与
复盘过程

模块二:项目团队建设与非职权领导
1.影响力与团队
1.1影响力的5个来源
项目经理可以引用的影响力
参与式练习:对你影响最大的5个人
非职权影响力游戏—地震逃生
1.2高效团队的4个特征
2.项目各阶段非职权影响力建立
2.1启动过程非职权影响力的建立
管理项目预期—干系人与项目预期
定义可交付成果—项目落地的关键
项目启动文件的构成和控制点
2.2项目计划过程的非职权影响力建立
项目计划的四个层次
计划建立的几个关键活动
2.3项目实施/监控的非职权影响力建立
激励团队
项目领导力的ASK模型/情境练习:团队成员以各种理由拖延
有效沟通
项目正式文件—沟通的渠道
项目会议—正式沟通的场所
沟通能力—团队激励常用的方法(部分演练)
(此部分学习项目经理在没有考评权的情况下激励团队实现项目目标的能力。)
课程收尾总结
【三阶段:企业项目管理经验萃取】:2天
本阶段需企业组织由项目管理骨干组成的可退小组与老师共同完成。目的是将企业当前的项目管理的要点整理成一套可以推广的标准化方法。
因具体计划需团队共同制定,此处仅规划要点
1.形成企业项目管理能力结构
1.1组建由组织一个由HR项目骨干相关负责人组成课题小组
1.2整理出企业项目管理流程框架
1.3将流程带入一个项目中细化成管理要点
2.将能力结构落实到流程、模板及文件
2.1将管理要点形成模板、流程、文件
2.2优化成果。
【四阶段:模板、流程、执行文件的应用辅导】:
根据需要可线上线下,不设边界。
讲师介绍
肖老师
ü 实战项目管理专家
ü 20年企业管理实战经验
ü 原腾讯集团项目经理导师/项目管理体系建设者
ü 国际认证项目管理专家
ü 项目管理专业人才资格认证PMP®
ü 腾讯学院蝉联Top10“金牌讲师”
ü 泊爱企业家同学会常务副会长
ü 曾任:壹号柜科技丨副总经理
ü 曾任:原腾讯丨数据中心运营总监
ü 曾任:原达实智能科技丨项目总监
ü 曾任:原达香港力讯科技丨项目经理
丰富的项目管理实战经验’——精通国际成熟的项目管理方法论,曾领导团队成功完成多个行业标杆型项目,为企业推行项目化运作建设支持体系。
【经典项目如】:
a)腾讯创建互联网第一个自建数据中心,项目成果影响了互联网数据中心建设标准;
b)建设亚洲天津BDC最大的数据中心,被行业内誉为‘IDC技术集大成者’;
c)建设深圳标志性建筑【会展中心】项目,高效完成智能化系统的项目建设;
d)与IBM合作共同建设华为坂田基地项目,为企业提供智能体系化的办公环境……
e)腾讯项目管理标准化体系建设与项目型人才培养机制建设,企业项目化的探索实施。
‘情境结合实战,广受好评’——10年培训经验,授课领域覆盖工程业、制造业、服务业、IT、互联网等多个行业,以情境实战为特色。
如果您的企业也有相关需求,欢迎联系企业内训部李老师13701908820(微信同号)获取免费的定制运营培训方案。

Copyright 2017-2026,www.yuezhen.org,All rights reserved 版权所有 上海越臻企业管理咨询有限公司 备案号:沪ICP备17007725号-1 网站建设:摩恩网络
注:未经上海越臻企业管理有限公司书面授权,请勿转载本网站内容及布局,或者建立镜像,违者依法必究。
PMI, PMP, PgMP, PMI-ACP, PMI-PBA and PMBOK are registered marks of the Project Management Institute, Inc.